MBA生活

最新学费公布| 2020年火爆的MEM,你了解多少?

近些年,MEM的含金量越来越高,报考热度也逐渐走高。MEM已经成为了充实自己,学习专业技能、升职加薪的有效途径,也吸引着越来越多的同学争相报考。


2020MEM改革又一次引发关注热潮,你对MEM了解多少?听说今年学费又涨了?快来了解一下!




1

MEM,知多少?


01

什么是MEM


MEM是工程管理硕士(Master of Engineering Management)的缩写,MEM是一个新兴的学科,它将工程技术、经济学和管理科学融为一体,有着学科交叉性和实际应用性的特征,旨在为现代重大工程事业打造复合型高端管理人才。



02

MEM的考试内容



试卷总共300分,分两门

(1)管理综合试卷满分为200分,考试时间为180分钟。

(2)英语试卷满分为100分,考试时间为180分钟。


03

MEM为什么值得考


1、学历提升

虽然学历不代表能力,但目前,学历依然是社会选拔人才的重要标尺。对于很多工科背景的同学来说,过去的学历难以满足职场晋升的需求,同时也越来越难以适应更加复杂的工程项目。


就读MEM可以颁发教育部认可的研究生学历证书和研究生学位证书,解决了很多项目管理人员被学历因素制约的瓶颈。并且,MEM支持全日制与非全日制两种培养方式,更好的满足不同学生的学习需要。


2.涉及范围广

MEM项目本身涉及方向极广,例如,清华大学MEM教育中心就包含能源与环境管理、设计与制造管理、信息管理(云计算、互联网)、标准化管理(iso,iec标准)、建设管理方向、研发与创新管理6个方向。


北京大学软件与微电子学院有创新工程管理、互联网金融、金融科技、人工智能4大方向。


近年来,报考MEM的同学除了来自传统的工程单位外,越来越多的来自华为、小米、格力、海尔等现代化企业,甚至有很多大型的互联网公司也越来越欢迎工程管理领域人才。


3.学费相对较低

2019年清华MEM项目学费16.8万(非全日制),北京大学MEM项目学费13.8万(非全日制)、9.8万(全日制),以不到20万的学费就可以获得这些名校的研究生学历,绝对是值得的。此时清北的MEM学费,相当于2011年左右清北的MBA的学费。


MEM以其独特的优势,快速得到市场认可,吸引了越来越多的考生报考,学费也会随之涨高。所以趁MEM的热度还未达到目前MBA的空前高度,要好好把握机会!


4.提前面试机会

2013年,北大工学院MEM开始实施提前面试;2015年,北大软微学院MEM也开始实施提前面试;2016年,清华MEM中心5月份成立,接着就实施了提前面试。


相对而言,MEM提前面试难度可能并没有MBA那么大,以后伴随着报考人数增多,难度也会逐年递增,这也是我们经常督促大家早点准备的原因。


5.专业性强

MEM的定位是技术+管理,部分院校的招生简章会明确表示“最好具有工科背景”,但MBA基于纯企业管理,较适合追求企业综合管理但无技术背景的考生。如果你原本具有技术背景、项目管理等基础,对于从事互联网、房地产、基建以及交通运输等行业的职场人而言,MEM的学习性价比更高。


南水北调、高铁网络、港珠澳大桥……支撑起这些瞩目成就的不仅是高端的技术和强大的制造力,工程管理的人才在实施过程中更是发挥着至关重要的作用,所以说,MEM有着广阔的未来。



04

招收MEM的学校有多少


2010年首批授权点单位77个,2018年底动态调整后106个,2019年专业学位类别对应调整和新增78个,目前共计184个(含调整和新增)。对于想报考MEM的同学来说,选择一个适合自己的学校完全不是问题。



05

MEM与MBA的差异是什么


MEM教指委副秘书长张伟教授在去年给出了通俗易懂的解释:“从名称上来说,Business和Engineering,Administration和Management,这两对核心词汇来看是有不同的。MBA的教育目标是Do the right things,它培养出来的人是要能帮助企业制定和达成商业目标。MEM的教育目标是Do the things right,是在既定的资源下,通过管理和优化项目要素之间的关系,使目标实现得更好。



2

MEM变革重点在哪里?


变化一:

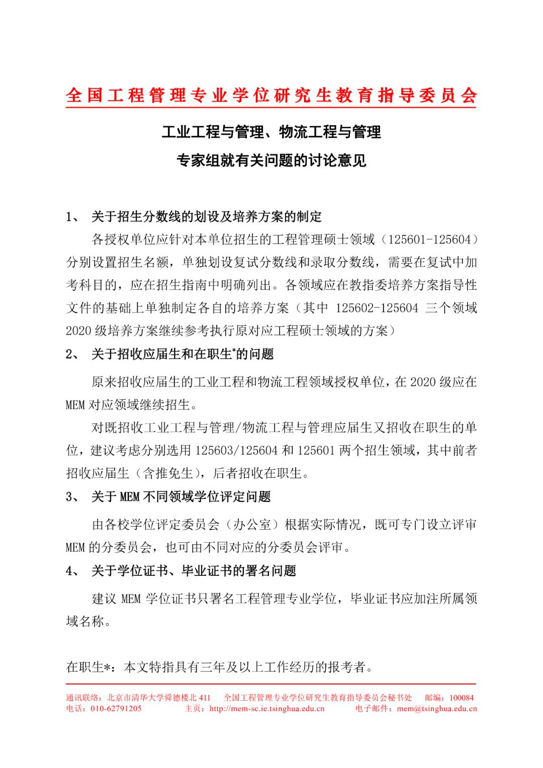
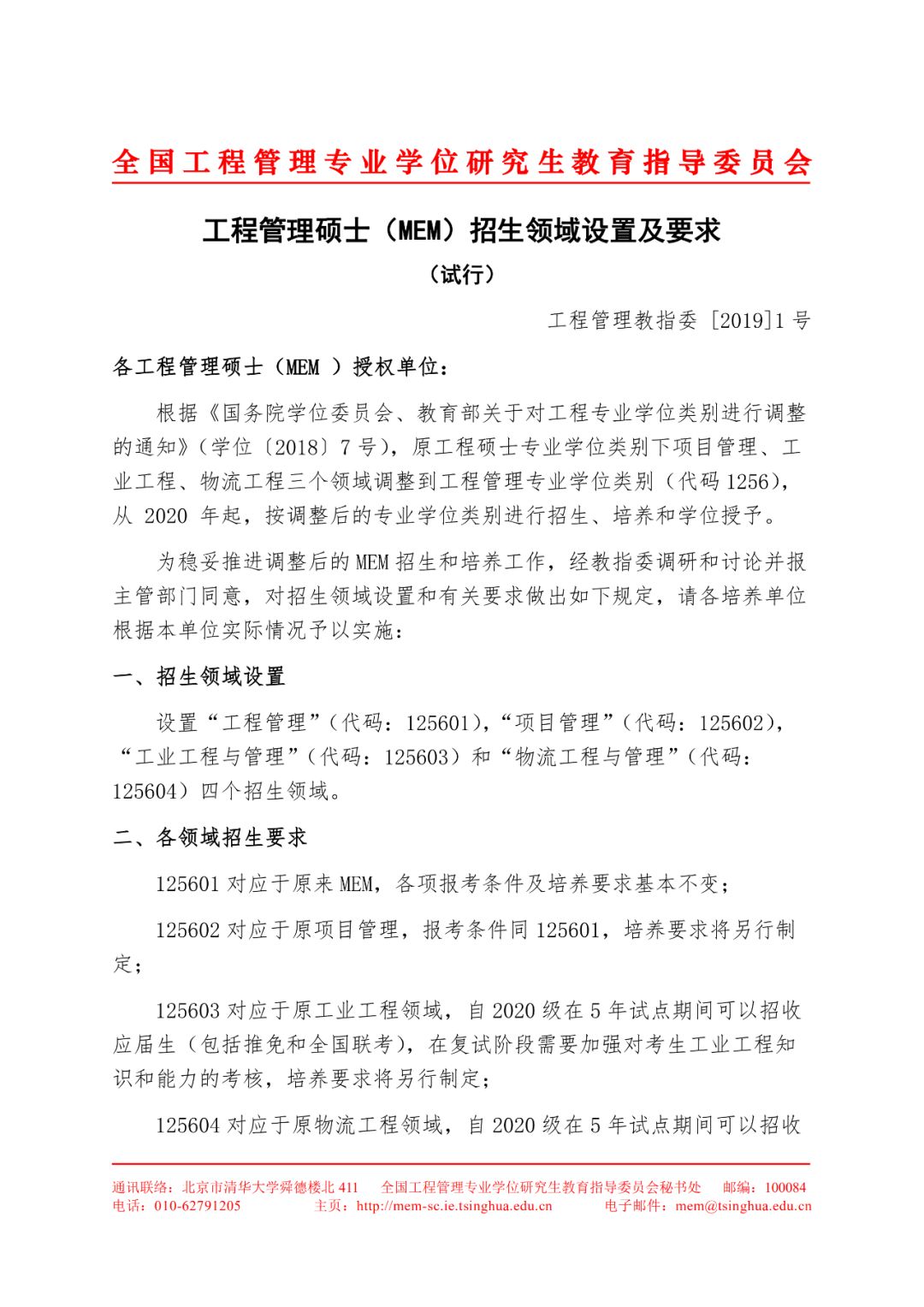
拆分原工程管理硕士(125600)。设立工程管理(125601)、项目管理(125602)、工业工程与管理(125603)、物流工程与管理(125604)四个招生领域。


注:其中125601对应于原来MEM;125602对应于原项目管理;125603对应于原工业工程领域;125604对应于原物流工程领域。


变化二:

工业工程与管理(125603)、物流工程与管理(125604),自 2020 级起在 5 年试点期间可以招收应届生(包括推免和全国联考)。


注:报考125601和125602依然需要满足本科毕业3年,专科毕业5年,硕士毕业2年的硬性要求;重点是125603,125604,自2020级开始,5年内允许应届(本科)毕业生报考。


3

MEM,学费越来越高


2020开始接受应届生的报考,意味着原本有着丰富工作经验,但应试能力有所下降的在职考生们,将直接面对应届生考生的冲击。


今年招生规模扩大,说明MEM存在巨大的市场需求和发展潜力,随着报考人数的增加和03、04领域工作年限的放开,MEM考试难度将会提升。


另一方面专业的重新划分也为人才的专业化培养提供了基础,迎合了不同职业背景考生的需求,建议有相关专业考研打算的同学提早报考。


——相关推荐——

(点击下方图片了解详情)

留言框:

北京翰章(华章)|MBA提前面试|翰章(华章)MBA|MBA辅导培训|MBA报考条件