-
北京地区MBA/MPA/MEM项目汇总!(建议收藏)
-
MBA | MPA | MEM
北京地区项目汇总
今天是一篇纯纯的干货内容分享贴!
很多同学可能听过MBA/MPA/MEM
但是不知道究竟如何选择?
也不知道北京地区都有哪些项目可以选择!
今天
为你一文解惑!
MBA/MPA/MEM
① MBA 工商管理硕士
Master of Business Administration
专业代码:125100
② MPA 公共管理硕士
Master of Public Administration
专业代码:125200
③ MEM 工程管理硕士
Master of Engineering Management
专业代码:125600
MBA适合综合类的管理人员或者是即将步入管理岗位的在职人员申请;MPA则适合政府部门、国企、公共机构的从业人员申请;MEM适合技术方向、工程管理方向的应用型人才申请!
这几个项目类别可以同时选择并且同时参加各个院校组织的提前面试!也就是在10月线上报考笔试之前,你还有选择的机会!建议申请者同时申请2-3个院校的项目,在拿到的提前面试offer中选最优最适合你的,然后笔试就报名这所院校!
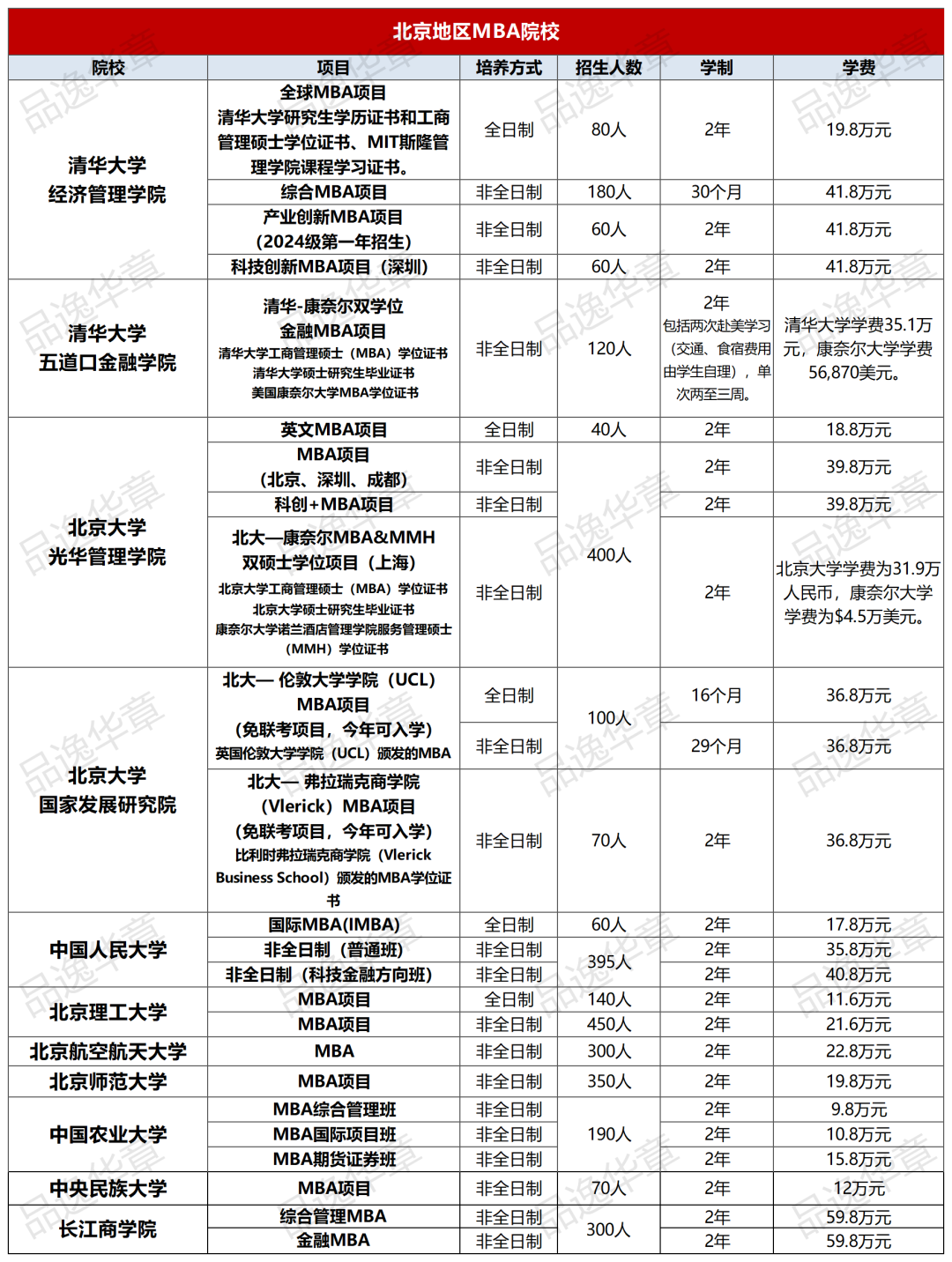
北京地区MBA项目汇总



北京地区MPA项目汇总

北京地区MEM项目汇总


↑ 管理类联考分数线 ↑
A线和B线代表着不同的报考地区,具体分布如下:
国家A线,是适用于报考北京、天津、河北、山西、辽宁、吉林、黑龙江、上海、江苏、浙江、安徽、福建、江西、山东、河南、湖北、湖南、广东、重庆、四川、陕西等21省(市)招生单位的考生。
国家B线,是适用于报考内蒙古、广西、海南、贵州、云南、西藏、甘肃、青海、宁夏、新疆等10省(区)招生单位的考生。
除此之外,还有34所招生单位可自主确定考生进入复试的初试成绩基本要求及其他学术要求。(也就是这34所院校自己制定自己的分数线,同学们可以查询往年目标院校的分数线)
-
推荐阅读

