MBA申请

联考报名倒计时1天,这些问题你搞懂了没?

2020年统考网上报名时间为2019年10月10日至10月31日,每天9:00—22:00


   明天就要开始正式报名了,大家又要陷入被“报考信息”+各种问题支配的恐惧中,这该如何是好呢?


智圆君特意整理了正式报名中常见的问题,为大家答疑解惑,提前做好准备应对正式报名!

哪些报名信息不可以修改?

请注意,生成报名号后不可修改报考点、招生单位、考试方式选项。(如生成报名号后,确实发现报考点、招生单位、考试方式选择错误,只能取消当前报名信息后,再新增一条报名信息。)


请仔细阅读相关单位公告,如果有疑问请与报考点所在省级教育招生考试机构联系。




选择报考点有哪些原则?

应届本科毕业生原则上应选择就读学校所在省(区、市)的报考点办理网上报名和现场确认手续;


单独考试考生应选择招生单位所在地省级教育招生考试机构指定的报考点办理网上报名和现场确认手续;


其他考生(含工商管理、公共管理、旅游管理、工程管理等专业学位考生)应选择工作或户口所在地省级教育招生考试机构指定的报考点办理网上报名和现场确认手续。






报名类别分类及注意事项

分为定向就业和非定向就业两种。


定向就业的硕士研究生按定向合同就业;非定向就业的硕士研究生按本人与用人单位双向选择的办法就业。

定向就业的硕士研究生应当在被录取前与招生单位、用人单位分别签订定向合同就业。

参加单独考试的考生,只能被录取为回原单位的定向就业的硕士研究生。

若考生选择报考类别为定向就业,则必须选择“定向就业单位所在地”并填写“定向就业单位”




浏览器问题:页面无法显示或没有下拉菜单问题怎么办?


建议考生清除浏览器缓存或更换上网环境,由于各地网络环境有差异,请提前测试访问中国研究生招生信息网的速度,选好最佳访问方式。页面有时加载缓慢,请耐心等待页面全部加载后再进行下一步提交,否则可能造成报名失败。 

根据往年经验,可使用360极速浏览器,搜狐浏览器,世界之窗浏览器,以防止卡顿。




装有窗口拦截功能的软件是不是会导致无法报名?


建议考生清除浏览器缓存或更换上网环境,由于各地网络环境有差异,请提前测试访问中国研究生招生信息网的速度,选好最佳访问方式。

页面有时加载缓慢,请耐心等待页面全部加载后再进行下一步提交,否则可能造成报名失败。 





考试方式分为哪几种?


包括全国统考、单独考试、管理类联考、法硕联考、强军计划、援藏计划。




报名重复缴纳的费用,如何退回?


截止10月31日网报结束前取消报名志愿或同一报名号重复支付的考生,12月份统一安排退费,请耐心等待,请勿注销交费账户,费用会原路返还!




往届生考研报名户口所在地怎么填?

 如果身份证和户口信息一致,就按照身份证上的信息填写。


 如果身份证没有及时更换还是要填写实际户籍信息,可以去网上查询,或者看父母的身份证地址。


如果户籍信息被保留在学校就填写学校地址信息,具体可以打电话问院校。


一般将户口迁到本科所在地的同学,在你本科毕业后,会在两年内帮你保存户口。也就是说毕业两年内,你户籍就是本科院校所在省市的。




报名过程中,忘记报名号怎么办?

凭注册的账号进入网报系统查询;




为什网上支付成功仍显示“未缴费”?

由于各银行系统的差异或网络稳定因素,有可能不能及时反馈交费是否成功。

考生可在第二天进行查询,确认是否已经划款,如果确认交费成功并且对应的报名号无误,即使报名系统显示“未交费”也不会影响报名。




MBA/MEM等专业学位项目的考生方式填什么?

填管理类联考,不要选统考。

考试科目:管理类联考综合能力,

代码:199;英语(二),代码204。



如何判断网报是否成功?

统考网报结束后将生成9位数字的报名号。

对于选择了无需网上缴费省份的报考点的考生而言,只要生成了报名号即表明报名成功。对于选择了须网上缴费省份的报考点的考生,生成报名号后,还需成功交费后才算报名成功。



报名已提交报名信息并缴费,还需要做什么?


请牢记报名号、学信网账号和密码(为避免个人信息泄露,请设置复杂密码并定期修改);

下载报名信息表,及时关注网报公告等信息,在规定时间内到指定地点进行现场确认。






毕业院校已更名,如何填写毕业院校名称?


毕业学校中没有自己的学校或学校名称与实际不同,则选择“其他”,并在输入框中填写学校名称(以毕业证书为准),最多输入100个字节的字符。





现场确认相关问题?

1.所有考生(不含推免生)均应当在规定时间内到报考点指定地点现场核对并确认其网上报名信息,逾期不再补办。现场确认时间由各省级教育招生考试机构根据国家招生工作安排和本地区报考组织情况自行确定和公布。


2.考生现场确认应当提交本人居民身份证、学历学位证书(应届本科毕业生持学生证)和网上报名编号,由报考点工作人员进行核对。报考“退役大学生士兵”专项硕士研究生招生计划的考生还应当提交本人《入伍批准书》和《退出现役证》。


3.所有考生均应当对本人网上报名信息进行认真核对并确认。报名信息经考生确认后一律不作修改,因考生填写错误引起的一切后果由其自行承担。


4.考生应当按规定缴纳报考费。


5.考生应当按报考点规定配合采集本人图像等相关电子信息。



附:网报流程图

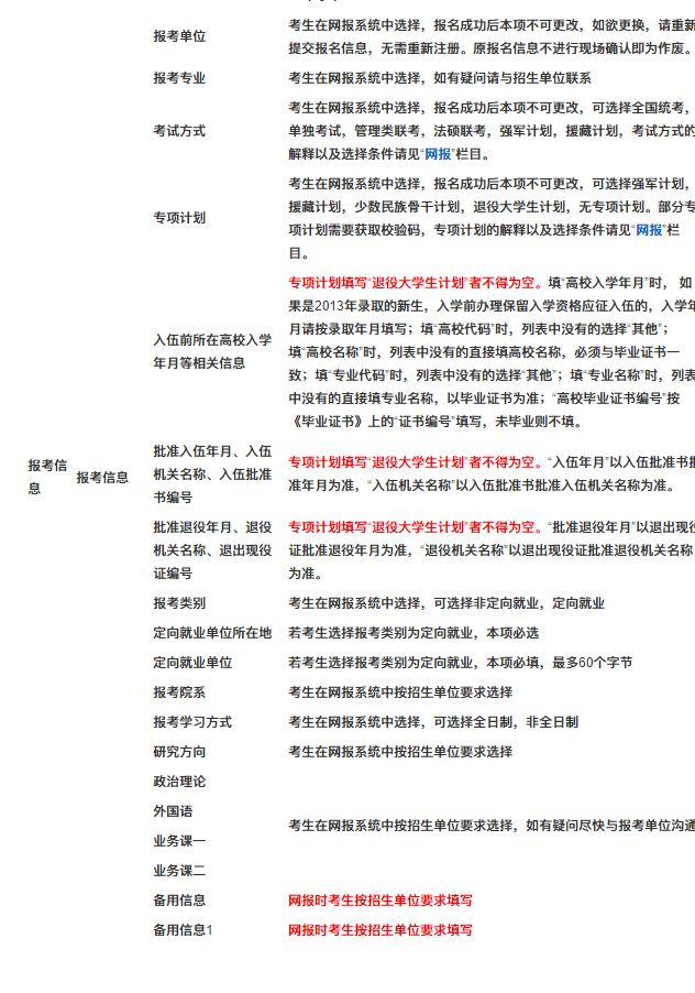
报考信息:

——相关推荐——

(点击下方图片了解详情)

留言框:

北京翰章(华章)|MBA提前面试|翰章(华章)MBA|MBA辅导培训|MBA报考条件